又一国家税改新规落地。
10月25日起,智利将取消41美元以下包裹增值税豁免,0-500美元跨境直发订单需由买家预缴19%进口增值税,新规覆盖所有平台,旨在打击逃税、平衡跨境电商与本地零售竞争。
这并非一个孤立事件,而是2025年全球范围内一场席卷而来的跨境税收政策收紧浪潮的缩影。取消曾经作为跨境电商“低价红利”核心支撑的免税政策的风潮,正从欧美成熟市场向东南亚、拉美等新兴赛道蔓延。

从传统消费市场到新兴经济体,各国海关正纷纷拿起税收的“手术刀”,旨在修补财政漏洞、保护本土产业,并重塑与全球电商巨头的利益分配格局。【各国税务新政频发,卖家如何做好合规、维持利润增长?10月23日亚马逊卖家运营增长峰会·长沙站, 资深财税专家现场解析海外税务形势,助力企业合规,,点此报名】
01全球税改风暴来袭
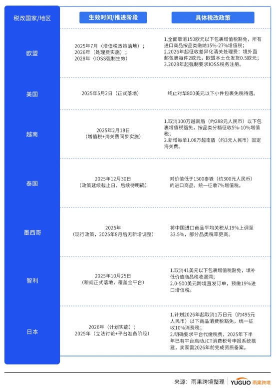
美国市场的税改率先撕开缺口,成为全球跨境电商关注的焦点。
5月2日,美国正式取消了对中国小件包裹的免税政策,结束了之前反复不定的关税阶段。这个变化主要冲击了像SHEIN、TEMU这样靠低价打市场的电商平台。
在此之后,“1美元包邮”这样的情况将成为历史,消费者购买此类商品需额外支付10%-30%的费用。这既对价格敏感型用户形成考验,也在倒逼靠低价走量的中国企业重新审视并调整商业模式。
与美国市场的“直接加税”不同,欧盟的税务改革更有系统性。7月份,欧盟取消了150欧元以下商品的免税额度,所有进口商品无论价值高低,均需缴纳15%-27%的增值税,同时明确2026年起将征收差异化处理费:从欧盟境外直邮的包裹,每件需支付2欧元,而从欧盟本土仓库发货的则仅需0.5欧元。该政策清晰传递出核心信号:欧盟正通过税收杠杆,鼓励甚至“奖励”企业在境内设立海外仓,推动供应链本地化。此外,欧盟还明确2028年起将强制要求IOSS(进口一站式服务)注册,为这场税改加上“计时器”,未合规企业将面临清关阻断的风险。
东南亚新兴市场的税改节奏同样紧凑。从2月18日开始,越南不再对小额包裹免征增值税,还加收一笔固定金额的海关费。虽然每笔钱不多,但包裹数量一大,对财政和消费者的影响就不小。
泰国紧随其后,从12月30日起,将对价值低于1500泰铢(约300元人民币)的进口商品征收7%的增值税。马来西亚目前对500马币(约合760元人民币)以下的包裹仍保留免税政策,但存在特殊限制:若货物经新加坡转运,且申报价格低于400新元(约合2100元人民币),必须提供原产地证明,否则需按马来西亚标准补缴税款。
拉美地区除前文提到的智利税改外,墨西哥的税收调整力度同样显著。该国将从中国进口商品的平均关税提升至33.5%,鞋类等部分商品税率更高,这直接削弱了中国商品的价格竞争力;同时,墨西哥进一步复杂化清关与报税流程,大幅增加了企业的合规成本与操作难度。
英国和日本的税改政策虽未完全落地,但方向已明确。英国已于4月启动对135英镑以下包裹免税政策的审查,拟将免税门槛降至40英镑以遏制低价倾销,目前该政策尚未正式实施;日本则计划从2026年起取消1万日元(约合495元人民币)以下商品的消费税豁免,要求平台代为缴纳10%的消费税,目前该方案处于立法讨论阶段。这些潜在变动表明,全球税收收紧的趋势仍将持续,未来或有更多国家加入税改阵营。
纵观2025年这场全球性税改浪潮,核心逻辑清晰可见:全球主要市场正系统性封堵跨境电商(尤其是小额包裹贸易)的税收漏洞。对中国外贸及跨境电商而言,过去“蚂蚁搬家”式的碎片化出口模式,将面临成本显著攀升、价格优势弱化的挑战。
02卖家另寻“破局”路径
“墨西哥税改前,我们的利润还比较可观;可税改之后,利润下滑就肉眼可见了。”某拉美平台跨境电商卖家坦言,税改后直发商品的综合成本大约上升了10个百分点左右。
值得庆幸的是,跨境电商自身具备灵活的商品定价空间、多元化的产品营销策略,以及触达广泛消费群体的经营特征,这些特性已成功对冲了部分风险。此外,卖家也在积极推进品牌化战略、开发更具性价比的商品,未来这一系列动作有望进一步降低风险,同时提升市场竞争力。
“税改的影响肯定存在,但要说有巨大冲击倒也不至于。毕竟做跨境电商就意味着运营过程中可能面临各类风险。”一位业内人士坦言,“税改对于不同卖家的体感差异确实很大。另一方面,税改带来的短期阵痛,也在倒逼卖家加速成长——纵观过往,每一次市场洗牌,总会有卖家能顺势突围。”
简而言之,全球关税壁垒收紧正倒逼企业向“高附加值赛道”转型,企业要想在激烈竞争中脱颖而出,就必须从“低价内卷”转向“价值突围”——以品牌为核心竞争力,以服务为重要突破点,通过提升产品附加值与议价能力,抵御潜在的成本风险。
供应链重构成为应对税改的“第一道防线”,核心思路是从“跨境直邮”转向“本土扎根”。比如有的平台为了规避美国的高额关税,正在加速推动商品发货模式转型,把全托管爆品逐步迁移到半托管模式;同时通过“整柜海运+本地配送”的组合模式,有效降低了单件商品的成本。针对欧盟市场,不少卖家则选择把海外仓布局在波兰、捷克等中东欧国家——这些地区的仓储成本不仅比德国、法国低40%,还能快速辐射全欧市场,进而直接规避2欧元的境外直邮处理费。
供应链调整解决的是物理层面的成本问题,而税务合规则是企业在政策框架内站稳脚跟的关键,核心是从“被动申报”转向“主动筹划”。如今平台代缴机制已成主流,合规也早已成为卖家的生存底线。不少卖家已开始提前与平台确认申报责任划分,避免因责任不清导致税务纠纷。
运营策略的优化,则直接决定了商品在新政策下的市场竞争力,核心同样是从“低价内卷”转向“价值突围”。上述拉美卖家介绍,中小卖家大多会采用“组合定价”策略,把高税率的单品和低税率的配件捆绑销售,比如将税率30%的服装与税率10%的配饰组合成套装,借此降低整体税负占比。选品逻辑也在向高附加值方向转型,比如宁波有家服装厂,就减少了1万日元以下基础款的生产比例,转而开发“可拆卸头巾外套”等设计感突出的溢价商品;即便把价格提高了40%,依然实现了订单量年度增长200%。
从全球税改趋势来看,小额包裹的免税政策正逐步退出历史舞台,而合规化、本地化、高附加值化,将成为未来跨境电商行业的核心关键词。